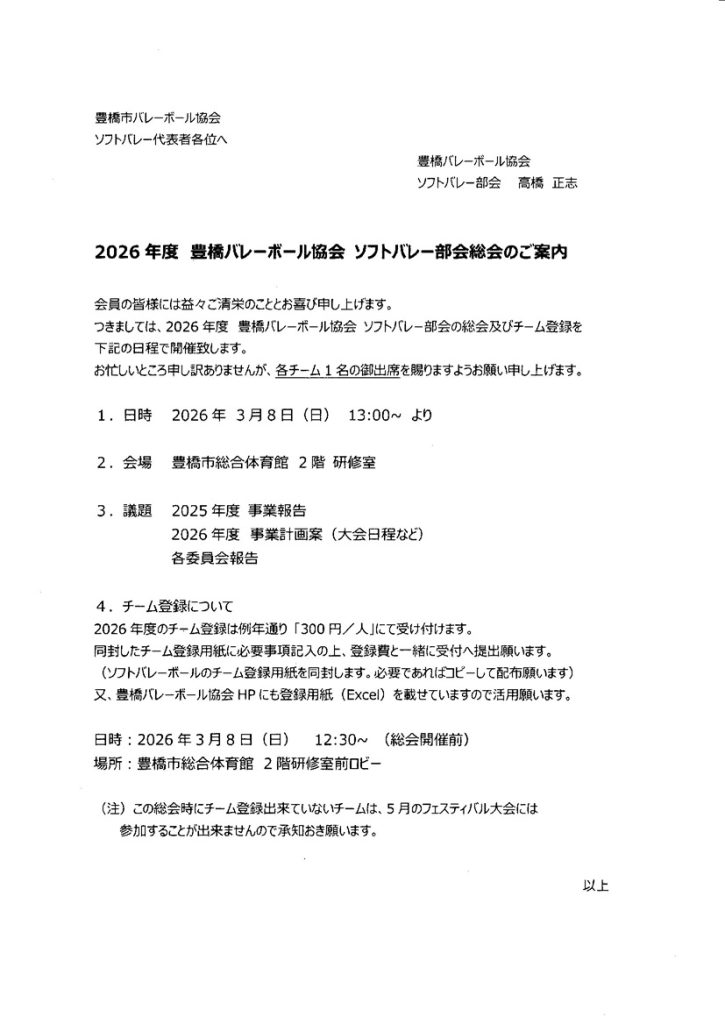
2026年度 総会及びチーム登録について
豊橋バレーボール協会 総会
3月8日 11:00 より
豊橋バレーボール協会ソフトバレーボール部会 総会
3月8日 13:00 より
登録用紙は説明資料の下からダウンロードできます
詳細は下記を参照ください


ソフトバレーボール部会チーム登録及びフェスティバル参加資格について

ソフトバレーボール部会 登録用紙(Excei)
Toyohashi Volleyball Association
豊橋バレーボール協会 総会
3月8日 11:00 より
豊橋バレーボール協会ソフトバレーボール部会 総会
3月8日 13:00 より
登録用紙は説明資料の下からダウンロードできます
詳細は下記を参照ください


ソフトバレーボール部会チーム登録及びフェスティバル参加資格について

ソフトバレーボール部会 登録用紙(Excei)